医保药品比价神器-快速查询小程序入口
作者:佚名
时间:2025-12-13 08:24:02
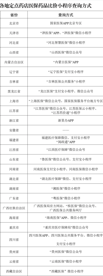
医保药品比价小程序已成为近期热门工具,用户可通过微信或支付宝快速查询各地药店药品价格。目前全国29个省(自治区、直辖市)及新疆生产建设兵团已上线该功能,支持一键查询、实时比价和位置导航等实用服务。本文将详细介绍各省小程序名称及操作流程,帮助您轻松掌握药品比价技巧。

药品比价小程序入口
通过支付宝或微信直接搜索即可访问。全国覆盖范围包括29个省(自治区、直辖市)及新疆生产建设兵团,提供药品价格比对、药店定位等核心功能。具体省份入口如下:


医保药品比价小程序名称指南
各地区小程序名称不同,例如湖北地区为湖北医疗保障。具体操作步骤:
1.微信搜索【湖北医疗保障】小程序

2.点击【更多】选项

3.选择【定点药店医保药品比价查询】功能

4.输入药品名称进行查询

5.选择零售药房查看具体门店

6.系统将显示查询结果,支持按价格排序或距离筛选

以上就是小编为大家带来的医保药品比价小程序使用全攻略,想了解更多实用资讯请持续关注本站。