医保药品比价小程序入口-医保药品比价工具叫什么
作者:佚名
时间:2025-12-27 14:55:25
想知道医保药品比价小程序的具体名称和适用范围吗?近期关于该系统的报道铺天盖地,却鲜少提及关键的小程序命名信息。本文将为您揭晓答案,并附上详细操作指南。

药品比价系统使用指南
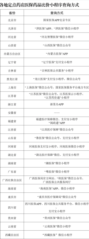
通过支付宝或微信平台的小程序搜索功能即可轻松访问。目前全国已有29个省级行政区及新疆生产建设兵团开通此项服务,用户可随时查询药品价格、进行实时比价并获取导航路线。


各地比价小程序命名规范
各地区小程序命名存在差异,例如湖北省的查询入口为"湖北医疗保障"。具体操作步骤如下:
1.在微信小程序搜索栏输入【湖北医疗保障】;

2.进入主界面后点击【更多】选项;

3.页面下拉选择【定点药店医保药品比价查询】功能;

4.输入需要查询的药品名称进行搜索;

5.选择零售药房类别查看具体门店信息;

6.系统将自动生成查询结果,用户可根据价格或地理位置进行筛选。

以上就是关于医保药品比价小程序的详细说明,如需获取更多实用信息,请持续关注本站更新。